




April 28, 2026
16
min
GTM Strategy for B2B SaaS in 2026: Build a Revenue System, Not a Launch Plan
B2B SaaS GTM strategy, go-to-market strategy SaaS 2026, GTM framework B2B, revenue system SaaS, GTM motion selection, SaaS pipeline architecture
The majority of B2B SaaS companies approaching a GTM reset in 2026 have the same problem: they treat go-to-market as a campaign sequence rather than a system architecture. The result is a pipeline that spikes after launches and then stalls. This guide walks through the structural decisions that determine whether your GTM compounds or plateaus — from motion selection and ICP precision to pipeline governance and revenue intelligence. Written for Series A–C founders, CMOs, and Heads of Growth building GTM from scratch or resetting after initial traction.

Founder & CEO, Effiqs
Your GTM is probably stalling between the same two points. You run a campaign or hire an SDR team, pipeline fills for 60 days, then dries out. You repeat. That cycle is not a GTM problem. It is an architecture problem. You are running plays without a system underneath them.
In 2026, 81% of B2B buyers choose their vendor before ever talking to sales (6Sense, 2024). Ninety-four percent use generative AI as their primary research tool during the buying process (Forrester, 2026 Buyers' Journey Survey). And median CAC payback, the time it takes to recover customer acquisition cost from subscription revenue, has stretched to 20-23 months for private SaaS companies, more than double the 8-10 month benchmark from five years ago (Benchmarkit, 2025). The buyers have changed. The economics have changed. The GTM architecture most Series A-C companies are running has not.
At Effiqs, we work with B2B SaaS companies specifically on this problem: designing the Revenue Stack architecture, demand creation, conversion infrastructure, and revenue intelligence, that converts campaign-level GTM activity into a compounding system. This guide documents the framework.
Key Takeaways
- GTM in 2026 requires system architecture, not campaign execution. Five structural decisions determine whether pipeline compounds or plateaus.
- 81% of buyers choose vendors before first sales contact; your GTM must generate preference before the pipeline conversation starts.
- The PLG vs. SLG binary is obsolete. The dominant model is hybrid, with PLG-style product touchpoints feeding SLG-style conversion.
- The three layers of the Revenue Stack are demand creation, conversion infrastructure, and revenue intelligence. Each must be designed intentionally.
- Most GTM stalls at Series A-C are not hiring problems or budget problems. They are ICP precision and channel sequencing problems.
What Has Changed About B2B SaaS GTM in 2026
The standard GTM playbook, define ICP, build messaging, launch outbound, run paid, hire sales, still describes what most B2B SaaS companies do. It does not describe what works.
The buyer has moved before you showed up. According to 6Sense's 2025 research, 95% of the time the winning vendor is already on the buyer's shortlist before the formal evaluation begins. Forty-one percent of buyers start with a single preferred vendor. Your outbound motion and your inbound funnel are competing for a buyer who has often already decided. The GTM system that wins in this environment is one that shapes buying preferences upstream, before intent signals fire, before RFPs land.
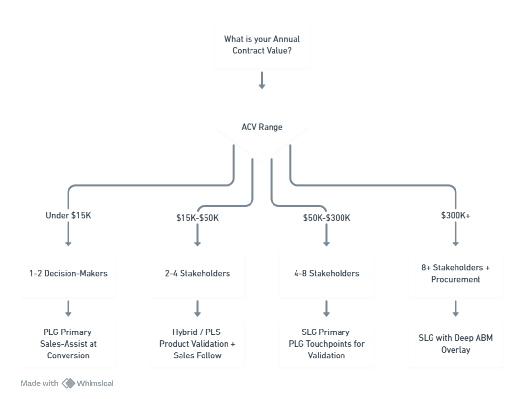
PLG and SLG are no longer distinct motions at scale. Product-led growth (PLG) is a go-to-market model where the product itself drives user acquisition, activation, and expansion, typically through free trials, freemium tiers, or self-serve onboarding. Sales-led growth (SLG) is the opposite: a dedicated sales team drives acquisition through outbound prospecting and relationship-based selling. Past Series A, the binary breaks down. Hybrid/Product-Led Sales (PLS) models now report 2x higher profitability compared to pure-motion approaches (t2d3.pro, 2025).
Revenue intelligence has become a system requirement. In 2026, attribution is genuinely broken for most B2B SaaS companies. Buyers research anonymously across AI tools, communities, and dark social channels that tracking pixels never see. Revenue intelligence now means measuring what you cannot directly attribute and building for it anyway.
Five GTM Decisions That Determine Pipeline Compounding
Decision 1: Motion Selection
Motion selection is the foundation of your GTM strategy. It involves choosing the right combination of product-led and sales-led approaches to align with your target market and product offering. In 2026, hybrid models that integrate both PLG and SLG elements are proving most effective. These models leverage the strengths of each approach, using product-led tactics to drive initial engagement and sales-led strategies to close deals and expand accounts.

Decision 2: ICP Precision
Most ICP definitions at Series A are too broad to be operationally useful. An operationally useful ICP includes the trigger event that creates urgency, the specific organizational pain that your solution addresses, and the internal champion profile with the authority to move budget. ICP imprecision is the single most common cause of pipeline stalls at Series B.
Decision 3: Channel Sequencing
A rational sequencing approach for Series A: outbound first to validate messaging, then content at month 3, paid at month 6, community and partners at month 9. Activating all channels simultaneously destroys your ability to understand which inputs drive pipeline.
Decision 4: Sales-Marketing Alignment
Misalignment is a system design problem, not a relationship problem. The structural fix is shared pipeline accountability, a single qualified-pipeline metric that both functions own. The B2B GTM Strategy service work Effiqs does at the system design stage almost always surfaces this alignment gap as the single fastest pipeline lever.
Decision 5: Pipeline Governance
Poor pipeline governance means you cannot learn from your GTM. If 40% of your pipeline is deals that moved to stage 3 and never progressed, your conversion rate analysis is corrupted and every decision you make based on it is suspect.
How to Audit Your GTM for Leaks
Question 1: Where does pipeline velocity slow? Map your average deal cycle by stage. Stalls reveal conversion mechanism failures.
Question 2: What percentage of your ICP accounts have ever entered your pipeline? Low coverage = demand creation gap. High coverage + stalled deals = conversion infrastructure problem.
Question 3: What is your CAC payback by channel? Median hit 20-23 months in 2025 (Benchmarkit, 2025). Channels below 12 months deserve more capital; above 30 months need redesign.
Question 4: What is your win rate on accounts where you were not on their initial shortlist? This number is almost always near zero. Your GTM must generate preference before the evaluation begins.
Question 5: What percentage of your ARR comes from expansion? Below 20% signals an ICP fit problem or a missing retain-and-expand motion.
Red flags by stage: Series A, strong win rates but insufficient volume (demand creation gap). Series B, declining win rates despite higher volume (ICP drift). Series C, CAC payback expanding at scale (channel saturation).
The GTM System Framework: The Revenue Stack
The Revenue Stack is Effiqs' framework for structuring GTM architecture across three integrated layers. The B2B growth program Effiqs operates is built around all three layers in sequence.
Layer 1: Demand Creation, the mechanisms that generate awareness, preference, and intent among ICP accounts before they enter your pipeline. In 2026, demand creation must be designed for the AI research layer. Ninety-four percent of B2B buyers use generative AI during their buying process (Forrester, 2026). Your content must be structured to be cited by AI engines, specific, authoritative, and formatted for extraction. At Effiqs, we observe position-one rankings that generate zero clicks because AI tools surface the answer directly from our content. Building for AI citation is now a first-order demand creation requirement.
Layer 2: Conversion Infrastructure, the mechanisms that move an account from aware to pipeline to closed. The most common failure at Series B is a mismatch between demand creation motion and conversion mechanism. The 3-Week GTM Sprint addresses this by mapping conversion infrastructure to demand creation inputs before either is built at scale.
Layer 3: Revenue Intelligence, the system that measures what is working, identifies what to change, and creates learning loops. Multi-touch attribution models that only capture last-click data will systematically undervalue AI citation, community, and thought leadership channels, the channels that create preference upstream. Revenue intelligence that cannot account for this will defund the demand creation layer that feeds conversion.
Common Failure Modes at Series A-C with Fixes
Series A: Building motion before message. Fix: run a SaaS positioning sprint before scaling demand generation. Validate messaging with 10-15 direct outbound conversations first.
Series B: Scaling the wrong motion. Fix: run the five-question GTM audit before Series B capital deployment. Identify where the current system is rate-limited before scaling it.
Series C: Attribution erosion. Fix: build revenue intelligence that models the unattributable demand layer. Track branded search volume, direct traffic, and community mentions as leading indicators.
Cross-stage: Sales-marketing handoff failure. Fix: the partner GTM plan architecture defines shared pipeline metrics and handoff protocols at system design level, before organizational habits set.
GTM Partner vs. Building In-House
When the architecture is validated and the focus is on scaling execution, hiring in-house is recommended for efficiency over an 18-month horizon. For the first GTM build without validated motion, engaging a GTM partner is advisable to compress design iteration and avoid 12-18 months of trial-and-error. In the case of a failed GTM reset at Series B, first engage a GTM partner, then hire in-house for system redesign before scaling headcount. When there is an execution gap despite solid architecture, employing an agency or contractor provides tactical bandwidth without needing strategic design.
Effiqs operates as a strategic partner, not an executional vendor. The engagement model begins with system design, Revenue Stack architecture, ICP validation, motion selection, channel sequencing, and then moves to building the execution infrastructure.
Build the System. Everything Else Compounds from There.
Most GTM resets at Series A-C fail not because the team lacks capability or the market lacks demand. They fail because the architecture underneath the execution is not designed for compounding. If your GTM is producing activity without compounding pipeline, the answer is not more campaigns. It is architecture review.
Book a GTM Audit with the Effiqs team, a focused diagnostic session that maps your current Revenue Stack against the benchmarks for your stage and identifies the structural decisions that are rate-limiting your pipeline.


Interested in more B2B Tech Resources?
Top picks for you


Accelerate your B2B SaaS growth now
Build a durable foundation for predictable revenue growth.
BOOK A STRATEGY CALL



